Medea
An all-in-one AI-powered media production platform designed to streamline and automate pre-production and post-production workflows for creative professionals.
Top 28 Finalist at Swin Hackathon 2024 — ranked among 122 teams from 7 countries.
Built the MVP AI-Driven Template Generator, providing tailored project templates for movies, music videos, and photography.
Integrated a pre-trained LLM (Gemini API) for automated planning steps, schedules, and resource allocation.
Designed an intuitive, user-focused interface enhancing workflows for pre-production.
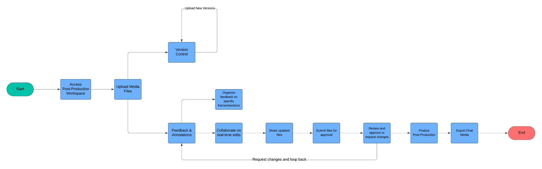
Created mockups for Kanban boards, Gantt charts, budget tracking dashboards, and file management systems.
Automated repetitive processes, freeing creative professionals to focus on artistry.
AI-Driven Template Generator for multiple media types
Gemini API integration for automated planning
Production management tools (Kanban, Gantt, Budget Tracking)
Centralized file management system
